茉莉花新闻网

中華青年思想與行動的聚合地

产品被指备案与宣传不符:护肤品牌“LAN”称备案合规,监管部门正核查

针对消费者质疑护肤品牌“LAN”的“时光兰花系列”产品,疑似备案信息与品牌宣传不符,将新原料“白及兰、虾脊兰愈伤组织”,套用《已使用化妆品原料目录》中的“兰科植物提取物”进行备案、生产和经营的情况,10月29日晚,“LAN”母公司“杭州兰匠化妆品有限公司”和原料供应商“未名拾光生物技术有限公司(以下简称未名拾光)”向澎湃新闻回应称,产品、原料备案合规。

10月29日,国家药品监督管理局行政事项受理服务和投诉举报中心回复张先生称,相关投诉已转浙江省、广东省、山东省等相关部门进行办理。29日,山东省药监局工作人员回复其称,投诉已交转至山东省药监局区域检查第六分局调查处理。杭州市市场监督管理局通知其称,由上城区市场监督管理局核查处理。

29日和30日,澎湃新闻多次致电“LAN”母公司注册所在地上城区药品医疗器械监督管理科,电话暂无人接听。

resize,w 1024

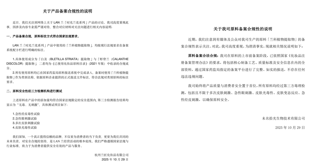
杭州兰匠化妆品有限公司和未名拾光生物技术有限公司提供的声明

“杭州兰匠化妆品有限公司“发布的“声明”中称,“LAN ”“时光兰花系列”产品中使用的“兰科植物提取物”,均按现行法规要求在备案系统配方栏进行明确的标注。使用成分“白及(BLETILLA STRIATA)提取物”与“虾脊兰(CALANTHE DISCOLOR)提取物”均为《已使用化妆品原料目录》(2021 年版)中收录的合规成分。所有使用原料均已在国家药监局原料报送系统中完成录入,备案时使用“兰科植物提取物”作为类别名称,依据原料企业提供的正式报送文件标注,符合法规对类别原料的标注要求。

“未名拾光”在“声明”中称,该公司在原料的上市前备案阶段,已依照国家《化妆品注册备案管理办法》的要求,将包括核心制备工艺、质量标准及安全信息在内的全部资料,通过国家药监局指定的备案平台进行了完整、如实地报送,不存在任何违法违规问题。

据国家药监局《化妆品监督管理常见问题解答(三)》和《国家药监局关于进一步优化化妆品原料安全信息管理措施有关事宜的公告(2023年第34号)》,“原料报送”系原料企业通过原料安全信息平台自主登记。登记完成后,原料平台将自动生成相应的报送码。对尚无原料报送码的,不影响化妆品注册备案工作。原料安全信息内容的真实性、完整性,由原料生产商负责。

上述两家企业还声明称,涉事产品通过第三方检测公司测试,产品安全。不过,愈伤组织”和“植株本身”的关系品牌方没有明确回应,称需要原料商“未名拾光”回应,但原料商对此也未进一步说明。

澎湃新闻此前报道,成都消费者张琦反映,他近期从李佳琦直播间和天猫“兰旗舰店”购买的“蘭时光”兰花臻颜精萃油(时光油3.OPro)、“蘭时光”兰花御妍精华液等9款产品,产品备案信息及产品包装上写的均为“兰科植物提取物”,未提及产品页面宣传中的白及兰和虾脊兰愈伤组织,质疑该品牌套用《已使用化妆品原料目录》收录的“兰科植物提取物”进行备案、生产和经营。

该品牌的生产企业包括蝶柔化妆品(浙江)有限公司、湖州嘉亨实业有限公司、山东优杰生物科技有限公司等。

“兰旗舰店”的产品详情页介绍,“时光兰花”系列使用的“双兰精粹”,为“白及兰(BLETILLA STRIATA)、虾脊兰(CALANTHE DISCOLOR)植物愈伤组织”。

resize,w 1024

“LAN”品牌在小红书账户发布的“愈伤组织”介绍

该品牌小红书官方账户曾刊文介绍称,兰花愈伤组织培养是通过提取植物细胞或组织,在无菌环境中诱导其分化为新植株的生物技术。经历诱导、分裂、扩增、萃取等步骤。“把白及的根部碎片放在培养皿中,植物干细胞会不断增殖形成淡黄色像果冻一样的愈伤组织。”

2024年3月,“杭州兰匠化妆品有限公司”和“未名拾光”全资控股公司,曾以“虾脊兰植物愈伤组织提取物在制备护肤产品/化妆品中的应用”申请发明专利。说明书称,这是一种“新原料”,并总结称,“虾脊兰愈伤组织提取物“相比于“虾脊兰植株提取物”,能够更好地促进细胞中胶原蛋白、纤维蛋白基因的表达,即虾脊兰愈伤组织延缓肌肤衰老的效果优于虾脊兰植株。

10月23日,张先生将前述情况投诉至国家药品监督管理局行政事项受理服务和投诉举报中心。


同类信息

查看全部

茉莉花论坛作为一个开放社区,允许您发表任何符合社区规定的文章和评论。

茉莉花新闻网

        中国茉莉花革命网始创于2011年2月20日,受阿拉伯之春的感召,大家共同组织、发起了中国茉莉花革命。后由数名义工无偿坚持至今,并发展成为广受翻墙网民欢迎的新闻聚合网站并提供论坛服务。

新闻汇总

邮件订阅

输入您的邮件地址:

linkedin facebook pinterest youtube rss twitter instagram facebook-blank rss-blank linkedin-blank pinterest youtube twitter instagram